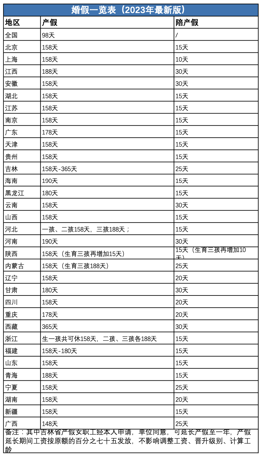
前段时间,南京市人民政府发布了第 340 号令,文件中明确《南京市人口与生育服务规定》已经 2022 年12月2日市政府第 154 次常务会议审议通过,自2023年2月10日起施行。 通知中明确了婚假、产假、陪产假、护理假均有延长: •依法办理结婚登记的夫妻,可以享受婚假十五天。 •符合法律、法规规定生育子女的夫妻,女方在享受国家规定产假的基础上,延长产假六十天,男方享受护理假十五天。 •符合法律、法规规定生育子女的夫妻,子女三周岁前,夫妻双方每年分别享受十天育儿假。 •独生子女父母年满六十周岁患病住院期间,独生子女每年享受五天护理假。 从各地公布的《人口与计划生育条例》来看,不同省份对婚假的规定差别较大。婚假最长的甘肃、山西两省达到30天,与最短婚假3天相比,相差10倍。 黑龙江、河南、陕西、宁夏等地还增加了对于参加婚前医学检查的夫妻,奖励婚假的规定,最多可额外增加10天。 全国各省市最新婚假一览表 生育登记取消结婚限制 未婚生育也可领取生育津贴 近期,四川省卫健委印发了《四川省生育登记服务管理办法》,文件中正式明确取消了对登记对象是否结婚的限制条件,该文件自2023年2月15日正式执行。 通知中明确: •新办法取消了对登记对象是否结婚的限制条件,将“夫妻应当在生育前进行生育登记”更改为“凡生育子女的公民,均应办理生育登记”; •取消了办理生育登记时生育数量的限制,明确“凡生育子女的公民,均应办理生育登记”; •简化了生育登记的要求,规定网上办理生育登记时,可通过相关信息系统调取身份证或有效证件电子证照的,不再上传身份证明材料; •增加了信息共享的要求,如增加了“婚育一件事”一次办、生育登记信息共享、电子证照共享等内容。 其实早在2022年8月17日,国家卫生健康委就《关于进一步完善和落实积极生育支持措施的指导意见》有关情况举行发布会,会上明确未婚已育女性也可申领生育津贴。 会上,有记者提问,我国部分地区在生育津贴发放时,提出了结婚证等前置条件。 国家医保局待遇保障司副司长刘娟表示:“只要你履行了生育保险的缴费责任,在待遇享受方面是没有门槛的,可能地方有一些地方条例规定中,可能把这些相关的要求,设定到这个制度中去。后续我们也在跟踪、督导地方,这个问题不应该成为享受我们生育保险相关待遇的制约条件。 来源 | HR人力资源成长俱乐部、会计说 声明 | 除原创内容及特别说明之外,推送稿件文字及图片均来自网络及各大主流媒体,著作权归原作者所有,仅代表作者观点,不代表“万古人力”立场。如认为内容侵权,请后台联系我们删除。 万古人力 值得信赖的创新型人力资源服务专家



对此,国家医保局回应,我国未婚已育女性办理生育津贴,不需要结婚证等材料。

热门推荐