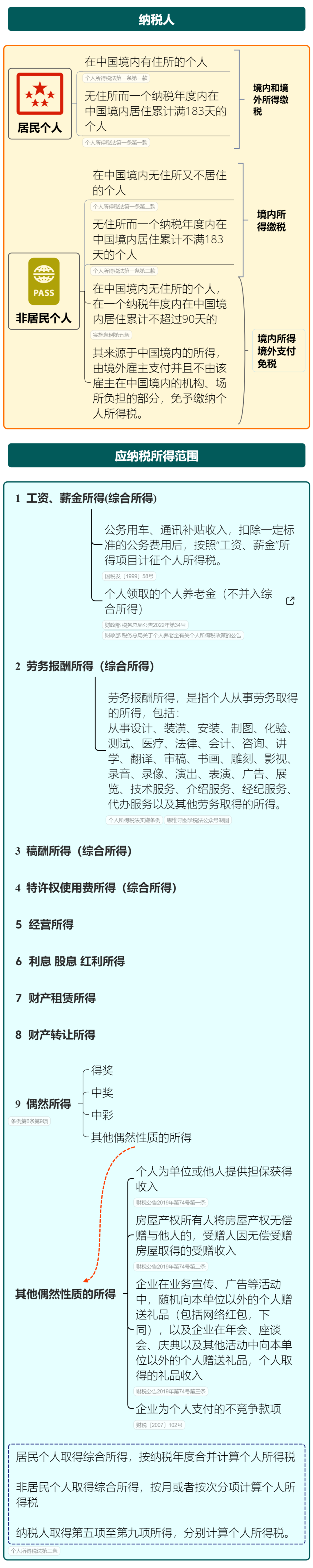
个人所得税又出新政了!一起来看看~ 个人提现新政来了 10月1日起执行! 近日,抖音平台发布了一则重磅通知:自2025年10月1日起,所有个人主播的直播收入、视频收入,将按照“劳务报酬”项目进行累计预扣个税,适用3%–45%的超额累进税率。 其实,这一变化并非抖音自主决定,而是响应国家税务总局在2025年6月发布的《关于互联网平台企业为平台内从业人员办理扣缴申报、代办申报若干事项的公告》。 该新政策不仅影响抖音平台,所有互联网平台的内容创作者、自由职业者和服务提供者都会受影响。 公告中明确: 1、政策适用 从业人员自互联网平台企业取得劳务报酬所得,互联网平台企业按照《国家税务总局关于发布〈个人所得税扣缴申报管理办法(试行)〉的公告》(2018年第61号)规定的累计预扣法计算并预扣预缴税款。 具体计算公式如下: 本期应预扣预缴税额=(累计收入-累计费用-累计免税收入-累计减除费用-累计依法确定的其他扣除)×预扣率-速算扣除数-累计减免税额-累计已预扣预缴税额 其中:累计费用,按累计收入乘以20%计算;累计减除费用,按照5000元/月乘以纳税人当年截至本月在本互联网平台企业连续取得劳务报酬的月份数计算。 2、扣缴申报的办理流程 互联网平台企业按照本公告规定为从业人员办理个人所得税扣缴申报的,办理流程按照现行有关规定执行 …… 3、施行时间 本公告自2025年10月1日起施行。 本次公告特别指出:为有效降低平台从业人员在预扣预缴个人所得税环节的经济负担,决定对个税预扣预缴的具体计算方法作出调整。 本次调整节省了多少钱 1、旧政策:个税按次预扣 在2025年10月1日前,个人从平台获得的收入按照“按次计征”的方式预扣个税: 2、新政策:累计预扣 2025年10月1日起实施的新规则采用“累计预扣法”: 举个例子 小张是一名兼职主播,2025年10月-12月收入情况如下: 10月:收入8000元 11月:收入12000元 12月:收入15000元 按旧政策预扣税款: 10月:8000×(1-20%)×20% = 1280元 11月:12000×(1-20%)×20% = 1920元 12月:15000×(1-20%)×20% = 2400元 合计预扣税款:5600元 按新政策预扣税款: 10月: [8000×(1-20%)-5000]×3%=42元 11月: [(8000+12000)×(1-20%)-5000×2]×3%-42=138元 12月: [(8000+12000+15000)×(1-20%)-5000×3]×3%-180=210元 合计预扣税款:390元 小张在新政策下节省了5210元预扣税款。 ⚠️预扣预缴个税只是暂扣,第二年3月1日至6月30日之间,需通过“个人所得税”APP进行汇算清缴,将所有收入合并计算,适用以下税率: 注:计算公式如下 应纳税所得额 = 全年综合所得收入额 - 基本减除费用(每年6万元) - 专项扣除(三险一金等) - 专项附加扣除(7项) - 其他依法确定的扣除 应纳税额 = 应纳税所得额 × 适用税率 - 速算扣除数 个人所得税全解! 以下为2025年个税最新最全税率表,建议收藏学习! ·END· 声明 | 除原创内容及特别说明之外,推送稿件文字及图片均来自网络及各大主流媒体,著作权归原作者所有,仅代表作者观点,不代表“万古恒信”立场。如认为内容侵权,请后台联系我们删除。

















热门推荐